异常
东西没坏,就别乱修。 —— Ronald Reagan
# 1、异常概念
# 1.1、异常初识
错误总是再所难免的,比如除数不能为0,这不是程序能够处理的,程序只能尽可能地避免错误的发生。 Java中提供了异常处理的机制,能够帮助我们避免程序崩溃。先了解一些概念。
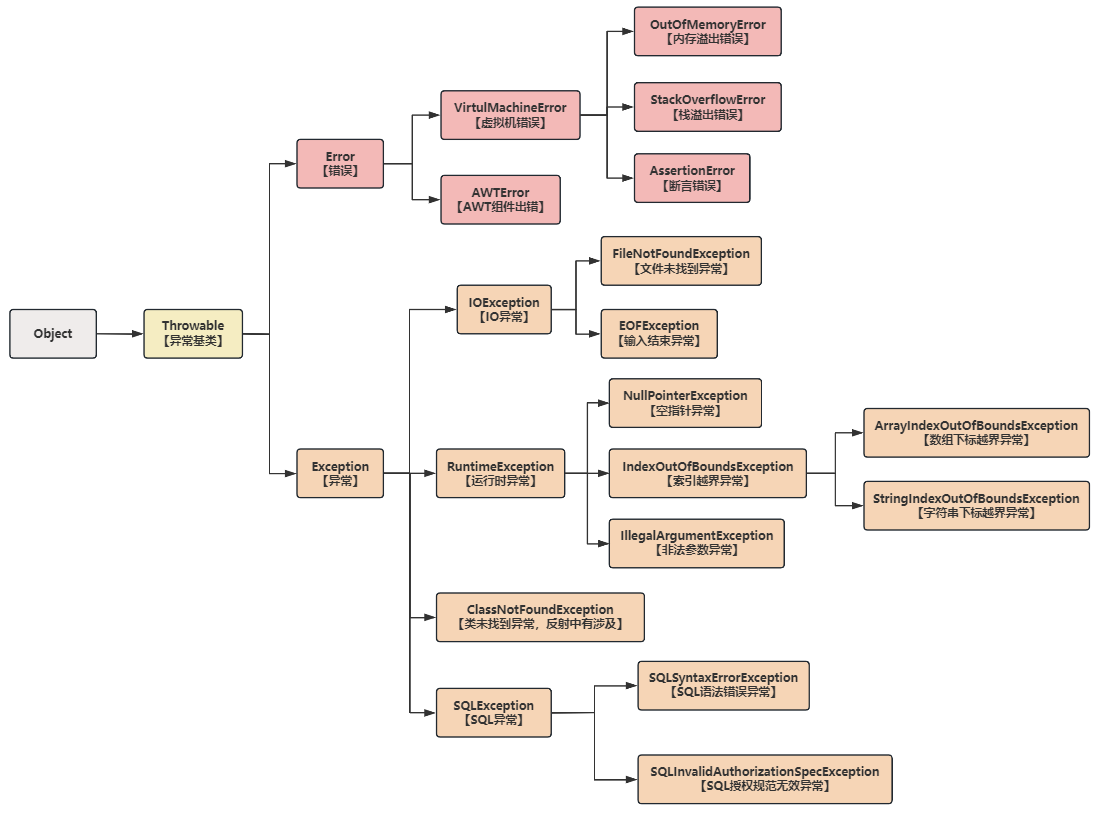
- Throwable 可以用来表示任何可以作为异常抛出的类,分为两种: Error 和 Exception。
- 其中 Error 用来表示 JVM 无法处理的错误。程序被强制终止。
Exception 又分为两种:
- 受检异常:需要用 try...catch... 语句捕获并进行处理,并且可以从异常中恢复;
- 非受检异常:是程序运行时错误,例如除 0 会引发 Arithmetic Exception,此时程序崩溃并且无法恢复。
异常类层次结构图:

# 1.2、Throwable
- Throwable 是 Java 语言中所有错误与异常的超类。
- Throwable 包含两个子类:Error(错误)和 Exception(异常),它们通常用于指示发生了异常情况。
- Throwable 包含了其线程创建时线程执行堆栈的快照,它提供了 printStackTrace() 等接口用于获取堆栈跟踪数据等信息。
# 1.3、Error
- Error是Java中Throwable类的一个直接子类,表示严重错误,通常是无法恢复的。
- Error类型的错误通常由Java虚拟机(JVM)或Java运行时环境(JRE)自身引发,而不是程序员引发。
- 当出现Error时,程序的正常执行流程将被中断,而且无法通过捕获和处理来恢复。
- 一旦出现Error错误,程序通常会被强制终止,因此,在编写Java程序时,通常不建议显式地捕获和处理Error错误。相反,开发者应该关注如何防止和避免引发这些错误,以确保程序的稳定性和可靠性。
# 1.4、Exception
程序本身可以捕获并且可以处理的异常。Exception 这种异常又分为两类:运行时异常 和 编译时异常。
- 运行时异常
- 都是RuntimeException类及其子类异常,如NullPointerException(空指针异常)、IndexOutOfBoundsException(下标越界异常)等,这些异常是不检查异常,程序中可以选择捕获处理,也可以不处理。这些异常一般是由程序逻辑错误引起的,程序应该从逻辑角度尽可能避免这类异常的发生。
- 运行时异常的特点是Java编译器不会检查它,也就是说,当程序中可能出现这类异常,即使没有用try-catch语句捕获它,也没有用throws子句声明抛出它,也会编译通过。
- 编译时异常
是RuntimeException以外的异常,类型上都属于Exception类及其子类。从程序语法角度讲是必须进行处理的异常,如果不处理,程序就不能编译通过。如IOException、SQLException等以及用户自定义的Exception异常,一般情况下不自定义检查异常。
# 1.5、可查的、不可查的异常
- 可查的异常(checked exceptions)
- 在方法声明的throws子句中列出的异常,编译器要求开发人员处理这些异常,要么通过使用try-catch块捕获并处理,要么通过在方法签名中使用throws关键字声明方法将异常抛出。
- 可查异常是指在编译时可以即时捕获和处理的异常,这意味着程序员需要做出相应的处理,否则编译器会报错。
例如,IOException、SQLException等都是可查的异常,这些异常通常与外部资源(如文件、网络连接、数据库等)的操作有关。
- 不可查的异常(unchecked exceptions)
- 不可查的异常,也称为运行时异常(runtime exceptions),不要求在方法声明的throws子句中声明或捕获。
- 运行时异常通常是由程序错误或逻辑错误引起的,而不是外部资源的操作。
- 当程序出现运行时异常时,它们通常指示程序中存在错误或不合理的操作。
例如,NullPointerException、ArrayIndexOutOfBoundsException、NumberFormatException等都是不可查的异常。
# 2、异常的基本使用
# 2.1、异常关键字
Java异常处理涉及到五个关键字,分别是:try、catch、finally、throw、throws。都不能单独使用。
try:用于监听。将要被监听的代码(可能抛出异常的代码)放在try语句块之内,当try语句块内发生异常时,异常就被抛出。catch:用于捕获异常。catch用来捕获try语句块中发生的异常。finally:finally语句块总是会被执行。它主要用于回收在try块里打开的物力资源(如数据库连接、网络连接和磁盘文件)。只有finally块,执行完成之后,才会回来执行try或者catch块中的return或者throw语句,如果finally中使用了return或者throw等终止方法的语句,则就不会跳回执行,直接停止。throw:用于抛出异常。throws:用在方法签名中,用于声明该方法可能抛出的异常。
# 2.2、声明异常(throws)
如果一个方法可以导致一个异常但不处理它,它必须指定这种行为以使方法的调用者可以保护它们自己而不发生异常。要做到这点,我们可以在方法声明中包含一个throws子句。一个throws子句列举了一个方法可能引发的所有异常类型。这对于除了Error或RuntimeException及它们子类以外类型的所有异常是必要的。一个方法可以引发的所有其他类型的异常必须在throws子句中声明,否则会导致编译错误。
在方法中声明一个异常,方法头中使用关键字throws,后面接上要声明的异常。若声明多个异常,则使用逗号分割。
public static void method() throws IOException, FileNotFoundException{
//something statements
}
2
3
Throws抛出异常的规则
- 如果是不受检查异常(unchecked exception),即Error、RuntimeException或它们的子类,那么可以不使用throws关键字来声明要抛出的异常,编译仍能顺利通过,但在运行时会被系统抛出。
- 必须声明方法可抛出的任何检查异常(checked exception)。即如果一个方法可能出现受可查异常,要么用try-catch语句捕获,要么用throws子句声明将它抛出,否则会导致编译错误
- 仅当抛出了异常,该方法的调用者才必须处理或者重新抛出该异常。当方法的调用者无力处理该异常的时候,应该继续抛出,而不是囫囵吞枣。
- 调用方法必须遵循任何可查异常的处理和声明规则。若覆盖一个方法,则不能声明与覆盖方法不同的异常。声明的任何异常必须是被覆盖方法所声明异常的同类或子类。
# 2.3、抛出异常(throw)
如果代码可能会引发某种错误,可以创建一个合适的异常类实例并抛出它,这就是抛出异常。
- 比如前面说的除数不能为0。
public static double method(int value) {
if(value == 0) {
throw new ArithmeticException("参数不能为0"); //抛出一个运行时异常
}
return 5.0 / value;
}
2
3
4
5
6
- 程序执行完throw语句之后立即停止;throw后面的任何语句不被执行,最邻近的try块用来检查它是否含有一个与异常类型匹配的catch语句。如果发现了匹配的块,控制转向该语句;如果没有发现,次包围的try块来检查,以此类推。如果没有发现匹配的catch块,默认异常处理程序中断程序的执行并且打印堆栈轨迹。
class TestThrow{
static void proc(){
try{
throw new NullPointerException("demo");
}catch(NullPointerException e){
System.out.println("Caught inside proc");
throw e;
}
}
public static void main(String [] args){
try{
proc();
}catch(NullPointerException e){
System.out.println("Recaught: "+e);
}
}
}
2
3
4
5
6
7
8
9
10
11
12
13
14
15
16
17
18
# 2.4、异常链
异常链顾名思义就是将异常发生的原因一个传一个串起来,即把底层的异常信息传给上层,这样逐层抛出。
Java API文档中给出了一个简单的模型:
try {
lowLevelOp();
} catch (LowLevelException le) {
throw (HighLevelException) new HighLevelException().initCause(le);
}
2
3
4
5
当程序捕获到了一个底层异常,在处理部分选择了继续抛出一个更高级别的新异常给此方法的调用者。 这样异常的原因就会逐层传递。这样,位于高层的异常递归调用getCause()方法,就可以遍历各层的异常原因。 这就是Java异常链的原理。异常链的实际应用很少,发生异常时候逐层上抛不是个好注意, 上层拿到这些异常又能奈之何?而且异常逐层上抛会消耗大量资源, 因为要保存一个完整的异常链信息。
# 2.5、自定义异常
使用Java内置的异常类可以描述在编程时出现的大部分异常情况。除此之外,用户还可以自定义异常。用户自定义异常类,只需继承Exception类即可。
在程序中使用自定义异常类,大体可分为以下几个步骤:
- 创建自定义异常类。
- 在方法中通过throw关键字抛出异常对象。
- 如果在当前抛出异常的方法中处理异常,可以使用try-catch语句捕获并处理;否则在方法的声明处通过throws关键字指明要抛出给方法调用者的异常,继续进行下一步操作。
- 在出现异常方法的调用者中捕获并处理异常。
class MyException extends Exception {
private int detail;
MyException(int a){
detail = a;
}
public String toString(){
return "MyException ["+ detail + "]";
}
}
public class TestMyException{
static void compute(int a) throws MyException{
System.out.println("Called compute(" + a + ")");
if(a > 10){
throw new MyException(a);
}
System.out.println("Normal exit!");
}
public static void main(String [] args){
try{
compute(1);
compute(20);
}catch(MyException me){
System.out.println("Caught " + me);
}
}
}
2
3
4
5
6
7
8
9
10
11
12
13
14
15
16
17
18
19
20
21
22
23
24
25
26
# 2.6、捕获异常
异常捕获常用处理方法有:
try-catchtry-catch-finallytry-finallytry-with-resource
try-catch
在一个 try-catch 语句块中可以捕获多个异常类型,并对不同类型的异常做出不同的处理
private static void readFile(String filePath) {
try {
// code
} catch (FileNotFoundException e) {
// handle FileNotFoundException
} catch (IOException e){
// handle IOException
}
}
2
3
4
5
6
7
8
9
同一个 catch 也可以捕获多种类型异常,用 | 隔开
private static void readFile(String filePath) {
try {
// code
} catch (FileNotFoundException | UnknownHostException e) {
// handle FileNotFoundException or UnknownHostException
} catch (IOException e){
// handle IOException
}
}
2
3
4
5
6
7
8
9
try-catch-finally
try-catch-finally 语句块中的 finally 语句块总是会被执行,除非 JVM 退出。
try {
//执行程序代码,可能会出现异常
} catch(Exception e) {
//捕获异常并处理
} finally {
//必执行的代码
}
2
3
4
5
6
7
说明
- 当try没有捕获到异常时:try语句块中的语句逐一被执行,程序将跳过catch语句块,执行finally语句块和其后的语句;
- 当try捕获到异常,catch语句块里没有处理此异常的情况:当try语句块里的某条语句出现异常时,而没有处理此异常的catch语句块时,此异常将会抛给JVM处理,finally语句块里的语句还是会被执行,但finally语句块后的语句不会被执行;
- 当try捕获到异常,catch语句块里有处理此异常的情况:在try语句块中是按照顺序来执行的,当执行到某一条语句出现异常时,程序将跳到catch语句块,并与catch语句块逐一匹配,找到与之对应的处理程序,其他的catch语句块将不会被执行,而try语句块中,出现异常之后的语句也不会被执行,catch语句块执行完后,执行finally语句块里的语句,最后执行finally语句块后的语句;
try-finally
try块中引起异常,异常代码之后的语句不再执行,直接执行finally语句。 try块没有引发异常,则执行完try块就执行finally语句。
try-finally可用在不需要捕获异常的代码,可以保证资源在使用后被关闭。例如IO流中执行完相应操作后,关闭相应资源;使用Lock对象保证线程同步,通过finally可以保证锁会被释放;数据库连接代码时,关闭连接操作等等。
//以Lock加锁为例,演示try-finally
ReentrantLock lock = new ReentrantLock();
try {
//需要加锁的代码
} finally {
lock.unlock(); //保证锁一定被释放
}
2
3
4
5
6
7
finally遇见如下情况不会执行
- 在前面的代码中用了System.exit()退出程序。
- finally语句块中发生了异常。
- 程序所在的线程死亡。
- 关闭CPU。
try-with-resource
try-with-resource是Java 7中引入的,很容易被忽略。
上面例子中,finally 中的 close 方法也可能抛出 IOException, 从而覆盖了原始异常。JAVA 7 提供了更优雅的方式来实现资源的自动释放,自动释放的资源需要是实现了 AutoCloseable 接口的类。
private static void tryWithResourceTest(){
try (Scanner scanner = new Scanner(new FileInputStream("c:/abc"),"UTF-8")){
// code
} catch (IOException e){
// handle exception
}
}
2
3
4
5
6
7
Scanner如下
public final class Scanner implements Iterator<String>, Closeable {
// ...
}
public interface Closeable extends AutoCloseable {
public void close() throws IOException;
}
2
3
4
5
6
try 代码块退出时,会自动调用 scanner.close 方法,和把 scanner.close 方法放在 finally 代码块中不同的是,若 scanner.close 抛出异常,则会被抑制,抛出的仍然为原始异常。被抑制的异常会由 addSusppressed 方法添加到原来的异常,如果想要获取被抑制的异常列表,可以调用 getSuppressed 方法来获取。
# 2.7、常用的异常
Java中常见的异常类

- RuntimeException
- java.lang.ArrayIndexOutOfBoundsException:数组索引越界异常。当对数组的索引值为负数或大于等于数组大小时抛出。
- java.lang.ArithmeticException:算术条件异常。比如:整数除零等。
- java.lang.NullPointerException:空指针异常。当应用试图在要求使用对象的地方使用了null时,抛出该异常。譬如:调用null对象的实例方法、访问null对象的属性、计算null对象的长度、使用throw语句抛出null等等。
- java.lang.ClassNotFoundException:找不到类异常。当应用试图根据字符串形式的类名构造类,而在遍历CLASSPAH之后找不到对应名称的class文件时,抛出该异常。
- java.lang.NegativeArraySizeException:数组长度为负异常。
- java.lang.ArrayStoreException:数组中包含不兼容的值抛出的异常。
- java.lang.SecurityException:安全性异常。
- java.lang.IllegalArgumentException:非法参数异常。
- IOException
- IOException:操作输入流和输出流时可能出现的异常。
- EOFException:文件已结束异常。
- FileNotFoundException:文件未找到异常。
- 其他
- ClassCastException:类型转换异常类
- ArrayStoreException:数组中包含不兼容的值抛出的异常
- SQLException:操作数据库异常类
- NoSuchFieldException:字段未找到异常
- NoSuchMethodException:方法未找到抛出的异常
- NumberFormatException:字符串转换为数字抛出的异常
- StringIndexOutOfBoundsException:字符串索引超出范围抛出的异常
- IllegalAccessException:不允许访问某类异常
- InstantiationException:当应用程序试图使用Class类中的newInstance()方法创建一个类的实例,而指定的类对象无法被实例化时,抛出该异常
# 2.8、异常使用总结
- try、catch和finally都不能单独使用,只能是try-catch、try-finally或者try-catch-finally。
- try语句块监控代码,出现异常就停止执行下面的代码,然后将异常移交给catch语句块来处理。
- finally 语句块中的代码一定会被执行,常用于回收资源 。
- throws:声明一个异常,告知方法调用者。
- throw :抛出一个异常,至于该异常被捕获还是继续抛出都与它无关。
- try-with-resource 实现资源的自动释放。
# 3、异常实践经验
实践中的经验和总结1:
- 处理运行时异常时,采用逻辑去合理规避同时辅助try-catch处理
- 在多重catch块后面,可以加一个catch(Exception)来处理可能会被遗漏的异常
- 对于不确定的代码,也可以加上try-catch,处理潜在的异常
- 尽量去处理异常,切忌只是简单的调用printStackTrace0去打印输出
- 具体如何处理异常,要根据不同的业务需求和异常类型去决定
- 尽量添加finall山y语句块去释放占用的资源
实践中的经验和总结2:
- 只针对不正常的情况才使用异常,能处理的尽量自己处理,比如判空、除数不为0等
- 在 finally 块中清理资源或者使用 try-with-resource 语句
- 尽量使用标准的异常,代码重用是一个好的开发习惯,对于异常也是。
- 对异常进行文档说明
- 优先捕获最具体的异常,多重catch后可以加一个catch(Exception)来处理可能会被遗漏的异常
- 不要捕获 Throwable 类
- 不要忽略异常,过度自信只会让你花更多时间
- 不要记录并抛出异常,打印了日志就不要再上抛异常了
- 包装异常时不要抛弃原始的异常,
throws MyException后,在catch就不要再抛throw new MyException("number error"); - 不要使用异常控制程序的流程
- 不要在finally块中使用return
# 4、深入理解异常
# 4.1、JVM处理异常的机制
提到JVM处理异常的机制,就需要提及Exception Table,以下称为异常表。我们暂且不急于介绍异常表,先看一个简单的 Java 处理异常的小例子。
public static void simpleTryCatch() {
try {
testNPE();
} catch (Exception e) {
e.printStackTrace();
}
}
2
3
4
5
6
7
- 上面的代码是一个很简单的例子,用来捕获处理一个潜在的空指针异常。
- 当然如果只是看简简单单的代码,我们很难看出什么高深之处,更没有了今天文章要谈论的内容。
- 所以这里我们需要借助一把神兵利器,它就是javap,一个用来拆解class文件的工具,和javac一样由JDK提供。
- 然后我们使用javap来分析这段代码(需要先使用javac编译)
// javap -c Main
public static void simpleTryCatch();
Code:
0: invokestatic #3 // Method testNPE:()V
3: goto 11
6: astore_0
7: aload_0
8: invokevirtual #5 // Method java/lang/Exception.printStackTrace:()V
11: return
Exception table:
from to target type
0 3 6 Class java/lang/Exception
2
3
4
5
6
7
8
9
10
11
12
看到了Exception table,也就是我们要研究的异常表。
异常表中包含了一个或多个异常处理者(Exception Handler)的信息,这些信息包含如下
from:可能发生异常的起始点to:可能发生异常的结束点target:上述from和to之前发生异常后的异常处理者的位置type:异常处理者处理的异常的类信息
异常发生时流程
- JVM会在当前出现异常的方法中,查找异常表,是否有合适的处理者来处理
- 如果当前方法异常表不为空,并且异常符合处理者的from和to节点,并且type也匹配,则JVM调用位于target的调用者来处理。
- 如果上一条未找到合理的处理者,则继续查找异常表中的剩余条目
- 如果当前方法的异常表无法处理,则向上查找(弹栈处理)刚刚调用该方法的调用处,并重复上面的操作。
- 如果所有的栈帧被弹出,仍然没有处理,则抛给当前的Thread,Thread则会终止。
- 如果当前Thread为最后一个非守护线程,且未处理异常,则会导致JVM终止运行。
以上就是JVM处理异常的机制。
- 再看个复杂的
try-catch-finally处理异常
案例代码
public static void simpleTryCatchFinally() {
try {
testNPE();
} catch (Exception e) {
e.printStackTrace();
} finally {
System.out.println("Finally");
}
}
2
3
4
5
6
7
8
9
javap分析
public static void simpleTryCatchFinally();
Code:
0: invokestatic #3 // Method testNPE:()V
3: getstatic #6 // Field java/lang/System.out:Ljava/io/PrintStream;
6: ldc #7 // String Finally
8: invokevirtual #8 // Method java/io/PrintStream.println:(Ljava/lang/String;)V
11: goto 41
14: astore_0
15: aload_0
16: invokevirtual #5 // Method java/lang/Exception.printStackTrace:()V
19: getstatic #6 // Field java/lang/System.out:Ljava/io/PrintStream;
22: ldc #7 // String Finally
24: invokevirtual #8 // Method java/io/PrintStream.println:(Ljava/lang/String;)V
27: goto 41
30: astore_1
31: getstatic #6 // Field java/lang/System.out:Ljava/io/PrintStream;
34: ldc #7 // String Finally
36: invokevirtual #8 // Method java/io/PrintStream.println:(Ljava/lang/String;)V
39: aload_1
40: athrow
41: return
Exception table:
from to target type
0 3 14 Class java/lang/Exception
0 3 30 any
14 19 30 any
2
3
4
5
6
7
8
9
10
11
12
13
14
15
16
17
18
19
20
21
22
23
24
25
26
和之前有所不同,这次异常表中,有三条数据,而我们仅仅捕获了一个Exception, 异常表的后两个item的type为any; 上面的三条异常表item的意思为:
- 如果0到3之间,发生了Exception类型的异常,调用14位置的异常处理者。
- 如果0到3之间,无论发生什么异常,都调用30位置的处理者
- 如果14到19之间(即catch部分),不论发生什么异常,都调用30位置的处理者。
再次分析上面的Java代码,finally里面的部分已经被提取到了try部分和catch部分。我们再次调一下代码来看一下
public static void simpleTryCatchFinally();
Code:
//try 部分提取finally代码,如果没有异常发生,则执行输出finally操作,直至goto到41位置,执行返回操作。
0: invokestatic #3 // Method testNPE:()V
3: getstatic #6 // Field java/lang/System.out:Ljava/io/PrintStream;
6: ldc #7 // String Finally
8: invokevirtual #8 // Method java/io/PrintStream.println:(Ljava/lang/String;)V
11: goto 41
//catch部分提取finally代码,如果没有异常发生,则执行输出finally操作,直至执行got到41位置,执行返回操作。
14: astore_0
15: aload_0
16: invokevirtual #5 // Method java/lang/Exception.printStackTrace:()V
19: getstatic #6 // Field java/lang/System.out:Ljava/io/PrintStream;
22: ldc #7 // String Finally
24: invokevirtual #8 // Method java/io/PrintStream.println:(Ljava/lang/String;)V
27: goto 41
//finally部分的代码如果被调用,有可能是try部分,也有可能是catch部分发生异常。
30: astore_1
31: getstatic #6 // Field java/lang/System.out:Ljava/io/PrintStream;
34: ldc #7 // String Finally
36: invokevirtual #8 // Method java/io/PrintStream.println:(Ljava/lang/String;)V
39: aload_1
40: athrow //如果异常没有被catch捕获,而是到了这里,执行完finally的语句后,仍然要把这个异常抛出去,传递给调用处。
41: return
2
3
4
5
6
7
8
9
10
11
12
13
14
15
16
17
18
19
20
21
22
23
24
25
26
Catch先后顺序的问题
我们在代码中的catch的顺序决定了异常处理者在异常表的位置,所以,越是具体的异常要先处理,否则就会出现下面的问题
private static void misuseCatchException() {
try {
testNPE();
} catch (Throwable t) {
t.printStackTrace();
} catch (Exception e) { //error occurs during compilings with tips Exception Java.lang.Exception has already benn caught.
e.printStackTrace();
}
}
2
3
4
5
6
7
8
9
这段代码会导致编译失败,因为先捕获Throwable后捕获Exception,会导致后面的catch永远无法被执行。
Return 和finally的问题
这算是我们扩展的一个相对比较极端的问题,就是类似这样的代码,既有return,又有finally,那么finally导致会不会执行
public static String tryCatchReturn() {
try {
testNPE();
return "OK";
} catch (Exception e) {
return "ERROR";
} finally {
System.out.println("tryCatchReturn");
}
}
2
3
4
5
6
7
8
9
10
答案是finally会执行,那么还是使用上面的方法,我们来看一下为什么finally会执行。
public static java.lang.String tryCatchReturn();
Code:
0: invokestatic #3 // Method testNPE:()V
3: ldc #6 // String OK
5: astore_0
6: getstatic #7 // Field java/lang/System.out:Ljava/io/PrintStream;
9: ldc #8 // String tryCatchReturn
11: invokevirtual #9 // Method java/io/PrintStream.println:(Ljava/lang/String;)V
14: aload_0
15: areturn // 返回OK字符串,areturn意思为return a reference from a method
16: astore_0
17: ldc #10 // String ERROR
19: astore_1
20: getstatic #7 // Field java/lang/System.out:Ljava/io/PrintStream;
23: ldc #8 // String tryCatchReturn
25: invokevirtual #9 // Method java/io/PrintStream.println:(Ljava/lang/String;)V
28: aload_1
29: areturn // 返回ERROR字符串
30: astore_2
31: getstatic #7 // Field java/lang/System.out:Ljava/io/PrintStream;
34: ldc #8 // String tryCatchReturn
36: invokevirtual #9 // Method java/io/PrintStream.println:(Ljava/lang/String;)V
39: aload_2
40: athrow // 如果catch有未处理的异常,抛出去。
2
3
4
5
6
7
8
9
10
11
12
13
14
15
16
17
18
19
20
21
22
23
24
# 4.2、异常耗时验证
异常是比较慢的操作,也就是耗时操作。
下面的测试用例简单的测试了建立对象、建立异常对象、抛出并接住异常对象三者的耗时对比:
public class ExceptionTest {
private int testTimes;
public ExceptionTest(int testTimes) {
this.testTimes = testTimes;
}
public void newObject() {
long l = System.nanoTime();
for (int i = 0; i < testTimes; i++) {
new Object();
}
System.out.println("建立对象:" + (System.nanoTime() - l));
}
public void newException() {
long l = System.nanoTime();
for (int i = 0; i < testTimes; i++) {
new Exception();
}
System.out.println("建立异常对象:" + (System.nanoTime() - l));
}
public void catchException() {
long l = System.nanoTime();
for (int i = 0; i < testTimes; i++) {
try {
throw new Exception();
} catch (Exception e) {
}
}
System.out.println("建立、抛出并接住异常对象:" + (System.nanoTime() - l));
}
public static void main(String[] args) {
ExceptionTest test = new ExceptionTest(10000);
test.newObject();
test.newException();
test.catchException();
}
}
/** 结果
建立对象:575817
建立异常对象:9589080
建立、抛出并接住异常对象:47394475
*/
2
3
4
5
6
7
8
9
10
11
12
13
14
15
16
17
18
19
20
21
22
23
24
25
26
27
28
29
30
31
32
33
34
35
36
37
38
39
40
41
42
43
44
45
46
47
48
说明
建立一个异常对象,是建立一个普通Object耗时的约20倍(实际上差距会比这个数字更大一些,因为循环也占用了时间,追求精确的读者可以再测一下空循环的耗时然后在对比前减掉这部分),而抛出、接住一个异常对象,所花费时间大约是建立异常对象的4倍。